造纸污泥回用调节剂
  • 造纸污泥回用调节剂

造纸污泥回用调节剂

一、造纸污泥回用调节剂产品简介

造纸污泥回用调节剂(污泥包裹剂)是我公司与造纸科研机构合作研发生产,经客户使用后,改进再改进再提升,质量稳定,品质良好的造纸污泥回用产品(复合型二合一)。

二、造纸污泥回用调节剂作用机理

该产品在污泥添加的过程中,使污泥产生分子支链,让它有良好的亲和力,产生新的反应,和浆内纤维有机的结合在一起形成铰链作用,增强了污泥和浆料的混合搭配,使污泥均匀地填充到浆料中,使纸页的匀度得到了改善,提加了湿纸页的强度和生产效率,减轻了污水处理的压力。

项目

指标

外观

黄色乳液

密度

≤1.15g/cm225

溶解性

可与水按比例互溶

PH 值(25

3-7

毒性

无明显毒性、无明显毒蚀、无刺激

保质期

个月(5-30密封)

三、造纸污泥回用调节剂工艺指标

四、造纸污泥回用调节剂用法、用量

1、加入方式:用计量泵在线稀释后连续添加在污泥添加泵后,初始用量为1-2kg/T 纸,然后根据污泥浓度及用量变化产生的效果进行调节。

2、污泥的加入位置:成浆池。

3、污泥的加入量:50-150kg/T 纸。

五、造纸污泥回用调节剂包装、储存

包装:200kg1000kg 塑料包装桶储存:存放于阴凉通风处

保质期:六个月5-30密封

六、造纸污泥回用调节剂注意事项


1、产品储存温度10-30,开盖后3-5 天用完。

2、如不慎溅入眼睛,请立即用水清洗,如有不适,立即就医。

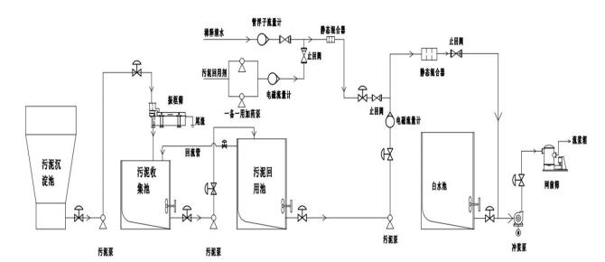
七、造纸污泥回用调节剂污泥回用工艺流程



仅供参考,根据现场情况加入

你可能还喜欢
  • 中性毛布保洁剂GC-B8345

    中性毛布保洁剂GC-B8345

  • 植物除臭剂GC-Z8358

    植物除臭剂GC-Z8358

  • 造纸纸浆滤水酶GC-M8550

    造纸纸浆滤水酶GC-M8550

  • 氧化型高效除味精华液GC-Y8355

    氧化型高效除味精华液GC-Y8355

  • 消泡剂GC-X8343

    消泡剂GC-X8343

  • 微生物除臭剂GC-W8385

    微生物除臭剂GC-W8385

  • 木纤维软化酶GC-M8552

    木纤维软化酶GC-M8552

  • 胶黏物控制酶GC-M8551

    胶黏物控制酶GC-M8551

  • 胶黏物控制剂GC-X8341

    胶黏物控制剂GC-X8341

  • 碱性毛布保洁剂GC-B8348

    碱性毛布保洁剂GC-B8348

本站使用百度智能门户搭建 管理登录
在线客服